• 中文版 English
  • 首页
  • 关于我们
    • 公司简介
    • 企业文化
    • 荣誉资质
    • 成长历程
    • 员工风采
  • 公司活动
  • 产品中心
    • 产品展示
    • 新品推荐
    • 精品展示
  • 下载中心
  • 人力资源
  • 售后服务
  • 联系我们
    • 联系我们
    • 留言反馈
    • 产品中心
    • 新品推荐
    • 精品展示
    • 产品分类
    • 直流电源柜系列
    • 低压柜系列
    • 高压柜系列
    • 中性点接地电阻系列
    • 应急电源系列
    • 模拟屏系列
    • 箱变、户外箱系列
    • 其他系列产品
    • 充电桩系列
  • 首页 > 产品中心 > 其他系列产品
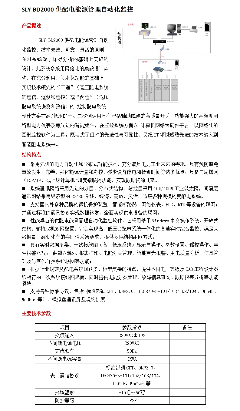
    • SLY-BD2000供配电能源管理自动化监控

      分类:其他系列产品

      浏览:392

      更新:2016-12-07 16:35:06

产品中心

联系方式

    
产品展示 公司邮箱:sales@lonyon.com,询价邮箱:sales-bd@lonyon.com
新品推荐 电话:0512-66618328
精品展示 传真:0512-66618780
  地址:江苏省苏州市新区银珠路8号
  电话:刘先生15190000323

Copyright © 2015   苏州市龙源电力科技股份有限公司  All Rights Reserved.

工信部备案:苏ICP备14057598号-1

苏公网安备 32050502000510号